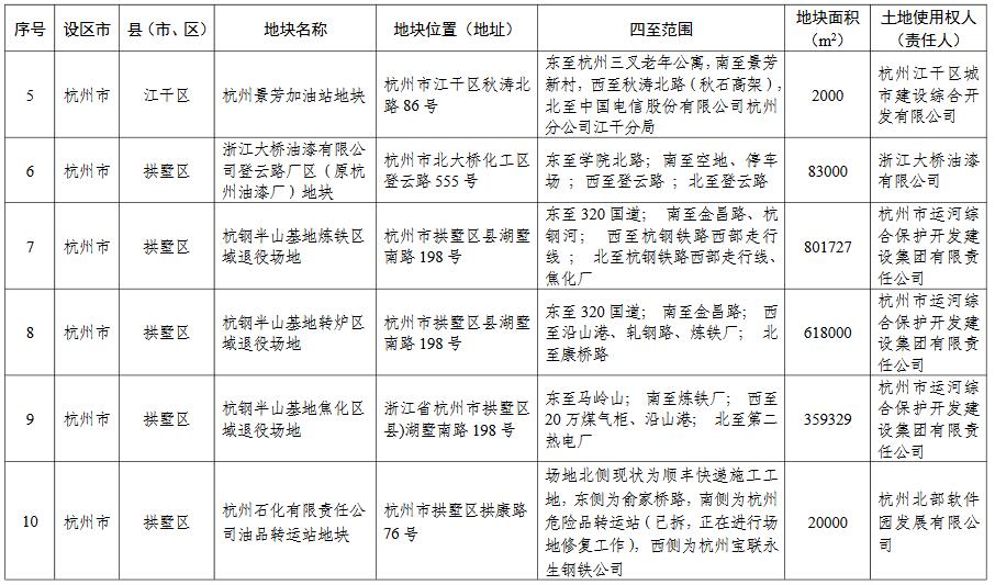
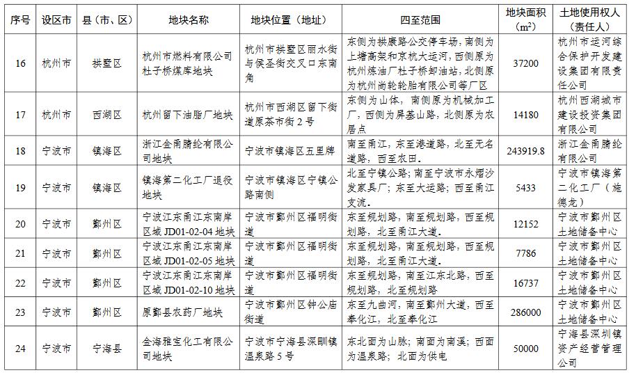
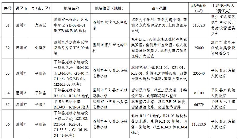
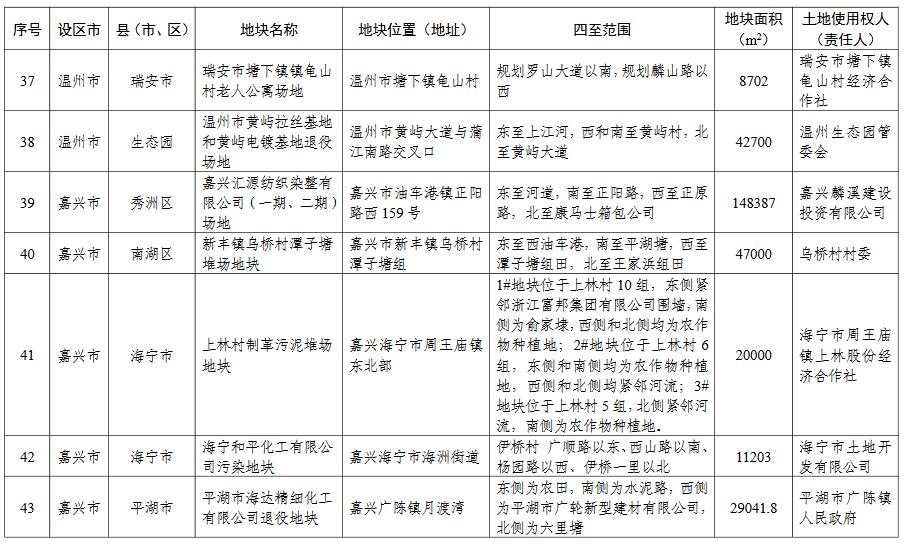
浙江省建设用地土壤污染风险管控和修复名录(第一批)
日前,浙江印发《浙江省建设用地土壤污染风险管控和修复名录(第一批)》。全文如下:
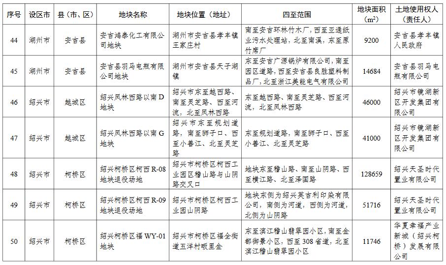
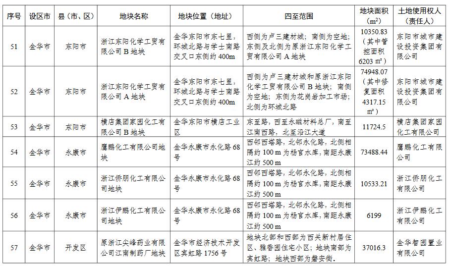
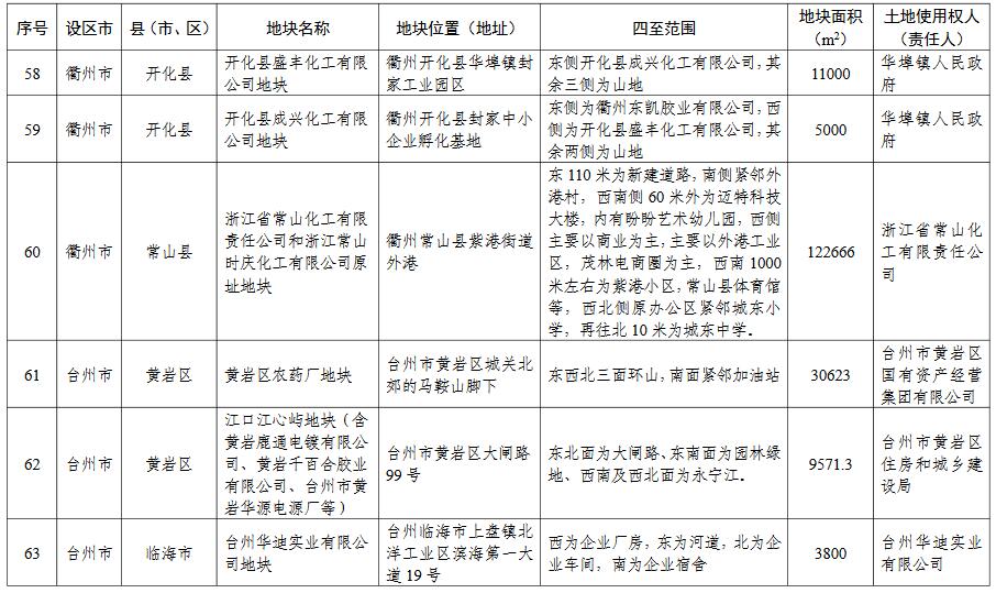
根据《中华人民共和国土壤污染防治法》,浙江省生态环境厅会同浙江省自然资源厅组织各地根据建设用地土壤污染调查评估情况,汇总形成了《浙江省建设用地土壤污染风险管控和修复名录(第一批)》,现予以发布。
附件:浙江省建设用地土壤污染风险管控和修复名录(第一批)
浙江省生态环境厅 浙江省自然资源厅
2019.10.30
来源:北极星环保网

日前,浙江印发《浙江省建设用地土壤污染风险管控和修复名录(第一批)》。全文如下:
根据《中华人民共和国土壤污染防治法》,浙江省生态环境厅会同浙江省自然资源厅组织各地根据建设用地土壤污染调查评估情况,汇总形成了《浙江省建设用地土壤污染风险管控和修复名录(第一批)》,现予以发布。
附件:浙江省建设用地土壤污染风险管控和修复名录(第一批)
浙江省生态环境厅 浙江省自然资源厅
2019.10.30











来源:北极星环保网